Apply to PSI via ApplyAlberta

Post-Secondary Institutions (PSI) receive entrance applications from Students through the ApplyAlberta.ca website. Once received, the PSIs use ApplyAlberta to request a High School Transcript from Alberta Education.

applytopsiviaapas.vsdx

Note: The process described in this document only covers the processes where the student’s application results in a request for an Alberta Education High School Transcript to be made by the PSI. There are many other business processes that could happen between the student and the PSI that are out of scope for this document.

Terminology

Primary Scenario - APAS PSI Requests Transcripts

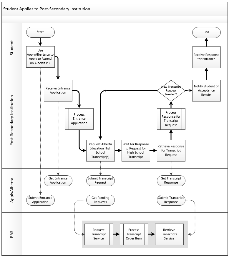
This scenario begins with a student using ApplyAlberta.ca to apply to attend a PSI.

  1. The student uses ApplyAlberta.ca to apply to attend an Alberta PSI.
  2. The PSI receives the entrance application from ApplyAlberta.
  3. The PSI processes the entrance application.
  4. The PSI sends ApplyAlberta a request for the student’s Alberta High School Transcript.
  5. The PSI waits for the transcript.
    • During this waiting period PASI is receiving, processing and transmitting the transcript based on the details of the request.
    • The response generated by PASI may successfully contain transcript details, or may result in the transcript request being cancelled.
  6. The PSI receives the response for the transcript request.
  7. The PSI executes internal processes to process the application to determine acceptance.
  8. The PSI notifies the student of the result.
  9. The student receives a response to the entrance application from the PSI.

This scenario ends with the student receiving a response from the PSI.

Alternate Scenario #1 - Additional Transcript Requested

This scenario continues after step 7 of Primary Scenario.

In this scenario, after receiving the response from ApplyAlberta, the PSI determines that another transcript request needs to be made.

This scenario continues from step 4 of the Primary Scenario

Artifacts

The Alberta Education High School Transcript PESC XML is produced and transmitted to the PSI in response to their request for an Alberta High School Transcript.

The full details of the document can be found in the specifications document that is located in the Conceptual Overview library on the PASI Business Information SharePoint.

This URL is a direct link to the specification: http://extranetengage.education.alberta.ca/focus/info/ConceptDocs/Alberta%20Education%20High%20School%20Transcript%20PESC%20XML%20Specification.docx

Non-Functional Considerations

In the current state, Alberta Education receives 300,000 transcript orders. Out of these orders, 170,000 come through ApplyAlberta.

Transcript requests are distributed throughout the school year peaking with the PSI’s entrance application deadlines.

Delivery of generated Transcripts will slowly increase as the PSI’s entrance application deadlines are reached. There are two large peaks in activity just after the January Diploma Exam and July Diploma Exam mark blending and scheduled transcripts are released. The July blending sees the largest volumes with more than 35,000 transcripts being delivered at that time.