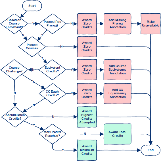
Awarding Credits to First Pass Marks

The Official Mark Calculator will determine how many credits to award to each 1st pass Official Mark.

Processing of the First Pass Official Marks is completed in order based on the Official Mark School Year, Achievement Date, and the lowest version of the selected marks of the Official Mark. This order is relevant when considering if a student has already earned credit in another course.

For each official mark being processed:

Confirm the student has satisfied all prerequisite rules.

See Validating Prerequisites below.

If the student has not satisfied the prerequisite rules:

  • no credits are awarded
  • a Missing Required Prerequisite official mark annotation is created for the Official Mark,
  • the official mark is made unavailable.
Confirm the student passed the course.
  • This is determined by having a Normalized Mark Value of 9450 or higher.
  • If the student did not pass the course, the credits awarded are zero.
Confirm the student has not already received credits in an equivalent course.

See Identifying Regular Course Equivalencies for more information.

If the student has already been awarded credits for an Course identified as an equivalent course 1):

  • no credits are awarded.
  • a Course Equivalency official mark annotation is created for the Official Mark identifying the equivalent course for which the student has already earned credits.
If the Official Mark is based on a Course Challenge, confirm the student has not already received credits in any Course Challenge Equivalent courses.

This rule only applies if the only means by which the student passed the course is a course challenge. If the student passed the course via a course challenge, and a regular course enrolment, course challenge equivalencies do not apply.

If the student has already been awarded credits for a “Course Challenge Equivalent” course 2) :

  • no credits are awarded.
  • a Course Challenge Equivalency official mark annotation is created for the Official Mark identifying the equivalent course for which the student has already earned credits.

Awarding Credits

If credits are to be awarded, the number of Credits Awarded depends on if a student is allowed to accumulate credits for the course. This is determined by the Accumulated Credit Maximum value on the course definition from CIA. Where a course has an Accumulated Credit Maximum specified, this tells PASI two things:

  1. A student can accumulate credits for a course
  2. The maximum number of credits that may accumulated towards that course

To accumulate credits for a course, a student may take and successfully complete the same course multiple times. The student is able to continue to accumulate credits up to the Accumulated Credit Maximum value for the course.

Awarding Credits for Courses that do not Acculumate Credits

If the student is not allowed to accumulate credits, then the Credits Awarded is the highest number of Credits Attempted for the course.

If the Official Mark Selections do not include the record with the highest number of credits attempted, that record is also included as a selected mark with a Mark Selection Reason of Highest Credit.

Awarding Credits for Courses that do Acculumate Credits

If the student is allowed to accumulate credits, then the Credits Awarded is the sum of all the “credits attempted” values for the course, up to the maximum number of credits allowed(as per the Accumulated Credit Maximum value for the course).

For marks that are for a course that has an AccummulatedCreditMaximum, the marks are iterated through in the following chronological order:

  • School Year
  • Mark Date
  • Last Update Utc Time
  • Version

For each mark, a sum of credits received is calculated. If the sum of credits attempted is equal to or more than the Accumulated Credit Maximum then:

  • The accumulated credit value for the student is set to the Accumulated Credit Maximum.
  • Otherwise, the accumulated credit value for the student is set to the sum of credits awarded.

Maximum Credit Selected Mark

  • If the AccumulatedCreditMaximum is met, then the mark that met or exceeded the Accumulated Credit Maximum (according to the order of mark processing) is selected with a Mark Selection Reason of Maximum Credit. The maximum credit selected mark is also selected (again) as a contributing mark (see below).
  • If the AccumulatedCreditMaximum is not met then there is no maximum credit selected mark.

Contributing Mark Selection

The marks that contributed to the accumulated credit are selected with a Mark Selection Reason of:

Validating Prerequisites

The prerequisite rules for the course can be satisfied based on any Course Enrolment the student has for the course. If the prerequisite rules are satisfied for any of the student's course enrolments for the course, the prerequisites are considered satified.

Prerequisite rules are captured through Course Relationship records with a Relationship Type (Course) = “PRQ” for the course code. The prerequisite course codes are listed as Related Course(s) on the relationship.

For each course enrolment:

  • Otherwise, the system determines which prerequisite rules to assess based on the Section School Year associated to the course enrolment. For each of the applicable prerequisite rules:
    • If the prerequisite rule Can Be Waived the rule is automatically considered satisfied if:
    • Otherwise the rule is assessed to determine if the student has satisfied the rule.
      • For each course identified as part of the rule, the system checks to ensure, the official mark calculator has already calculated an official mark with:
        • A passing mark3) for the prerequisite course, and
        • An Achievement Date that is the same as or prior to the Course Enrolment End Date of the higher level course.
        • NOTE: As 2nd pass marks have not yet been considered, this assessment inherently excludes any official marks based on WPC.
  • If the student has taken the required number of courses to satisfy the rule, the rule is considered satisfied

If all the applicable rules are considered satisfied, the the prerequisites for the course enrolment are considered satisfied.

1)
the student has a calculated official mark that has already been assigned credit for a course code that is “equivalent” to the course in context. Course equivalents are determined by looking at the Related Course(s) on any Course Relationships for the course in context with a Relationship Type (Course) = “REG”.
2)
a course code included as a Related Course on any Course Relationships for the course with a Relationship Type (Course) = “CHA”.
3)
a Normalized Mark Value greater than or equal to 4950