Deliver Document Order Item

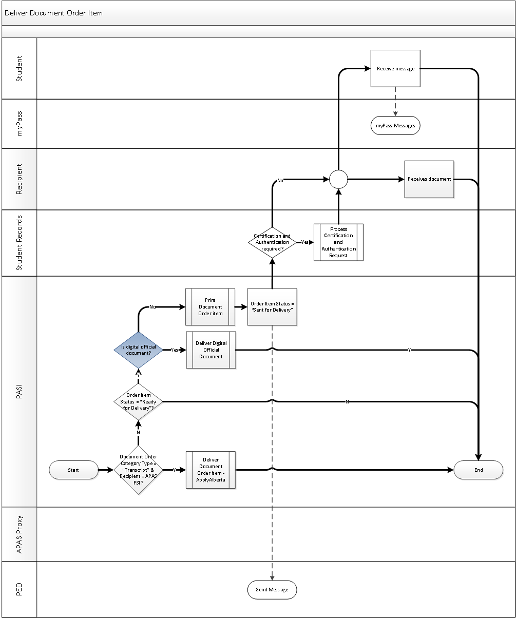
PASI allows for document order items to be delivered to the intended recipient. This process outlines the delivery process for printed and electronically delivered documents from PASI.

deliver_document_order_item.vsdx

Primary Scenario #1 – Transcript to ApplyAlberta Recipient

This scenario begins with the document order item being in a Ready for Delivery state where the transcript is to be delivered in a electronic format via ApplyAlberta.

  1. Where the document order item is in a status of Ready for Delivery and Document Order Category Type = “Transcript” & Recipient = APAS PSI, continue with the Deliver Document Order Item - Apply Alberta sub-process.

The scenario ends with the electronic transcript document being delivered to the recipient.

Alternate Scenario #1 – Deliver Digital Official Document

This scenario begins with the document order item being in a Ready for Delivery state where the official document is to be delivered in a digital format.

  1. Where the document order item is in a status of Ready for Delivery and is for a Digital Official Document Consumer, continue with the Deliver Digital Official Documents sub-process.

The scenario ends with the digital official document being delivered to the recipient.

Alternate Scenario #2 – Deliver Printed Document

This scenario begins with the document order item being in a Ready for Delivery state where the document is to be printed.

  1. PASI will follow the steps in the Print Document Order Item sub-process.
  2. PASI sets the order item is marked as Sent For Delivery.
  3. When the document is delivered to the recipient via manual delivery, the following items occur:
    1. The student may receive a notification via myPass as follows:
      1. Where the document order item is for a Credential, PED will send the Credential Issued Message to the student1).
      2. Where the document order item is for Transcript, PED will send the Transcript Sent Message to the student.
      3. Note: These same notifications are sent for initial orders, reprint orders and re-orders.
    2. The recipient receives the printed document resulting from the document order item.

This scenario ends with the document(s) produced by the document order item to be printed and delivered to the recipient.

Alternate Scenario #3 – Certify and Authenticate Document

This scenario starts after step 2 of Alternate Scenario #2 where the document requires certification and authentication.

  1. Where the document order item is for a document order item that requires certification and authentication, PED will send the Certification Instructions Reminder Message to the student.
  2. Student/Requestor provides the appropriate request documentation has been received from the requestor
  3. Student Records will certify the printed document. This includes stamping or embossing the document and having an authorized user sign the document.
  4. Justice will authenticate the printed document. This includes creating a letter of authorization that will accompany the printed document.
  5. All documents will be delivered to the recipient by mail or courier (if requestor has provided courier arrangements).

This scenario continues at step 3 of Alternate Scenario #2 to deliver the document.

1)
this applies to first-run orders and reprints