Submit Late Diploma Exam Registration

Students (or a 3rd party on behalf of the student, such as parents - for this process model, they are also referred to as the “Student”) may show up at a Writing Centre on the day of a Diploma Exam to write the exam without a registration.

While it is highly recommended that the writing centre registers the student (or directs student to register themselves on myPass) before the exam starts, this process should be followed if the writing centre does permit the student to write without a registration. The main goal of this process is to collect the fee from the Student if one was required for the exam. Assessment reserves the right to bill the writing centre for outstanding fees, if the Student does not complete this process to pay for the fee (if applicable).

The PASI solution will allow Diploma Exam Late Registration to be submitted up to the Exam's Time. The process can be utilized by:

  • A student who has walked in to write a diploma exam without a registration
  • A school/writing centre/authority to enter a registration after the student has written the exam.

Note: Late registrations are not permitted if the Exam's time was set before the Exam's time. See the Diploma Exam Process for more details.

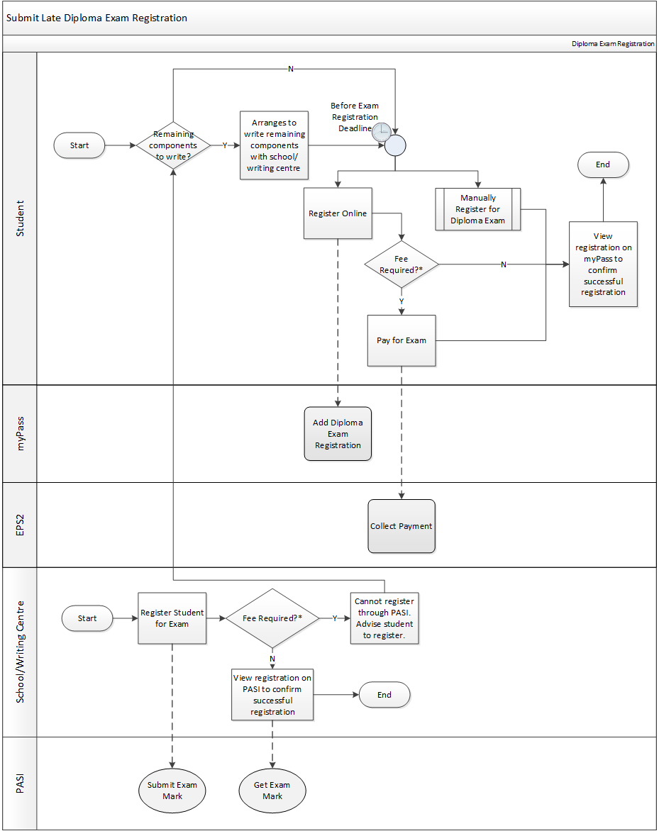
submit_late_diploma_exam_registration.vsdx

Terminology

Primary Scenario #1 – Student registers online

This scenario begins with a student going on myPass to register for an exam that they have already written.

  1. Before the Exam's Time, student registers online by logging into myPass and submitting an Diploma Exam Registration Request through the Register for a Diploma Exam screens
    • The Student should select the sitting they wrote the exam in (or intends to write in)
    • If a fee is required:
      • A Student Fee Coupon for the student can be automatically used by PASI to pay any required fees for the registration, or
      • The student pays for the registration using EPS2.
  2. The student views the registration on myPass using the Diploma Exam Registrations and Results screen to confirm the registration.

The scenario ends with a registration record submitted for the diploma exam the Student has already written.

Primary Scenario #2 – Student wrote only a part of the exam without a registration

This scenario begins when a student writes one (or more) of the components of the exam without a registration, but has not written all components for the exam when they are submitting the late registration on myPass.

  1. Student confirms with a school or a writing center that they can write the remaining exam components at that location.

The scenario continues with Step 1 of the Primary Scenario #1.

Alternate Scenario #1 – School submitting the registration

This scenario begins if the school/writing centre chose to submit the late registration on behalf of the student after the Exam's Time

  1. The school registers the Student for the exam.
    1. School can register the student by using the Submit Diploma Exam Mark service (either through an integrated SIS, or by using the add option on the List Diploma Exam Registrations screen in PASIprep).
  2. School confirms registration by viewing it on PASI (either through PASIprep's Student Profile or by integrated SIS through the Get Exam Mark service)

The scenario ends with a registration record submitted for the diploma exam the Student has already written.

Alternate Scenario #2a – School submitting the registration, fee is required, student has no student fee coupon

This scenario continues after Step 2 of Alternate Scenario #1 when the school/writing centre chose to submit the late registration on behalf of the student after the Exam's Time; however a fee is required for the exam.

  1. School user receives an error from PASI that a fee is required and they cannot submit the registration for the student for that course code.
  2. School user advises student to register themselves on myPass

The scenario continues with Step 1 of the Primary Scenario #1.

Alternate Scenario #2b – School submitting the registration, fee is required, student has a student fee coupon

This scenario continues after Step 2 of Alternate Scenario #1 when the school/writing centre chose to submit the late registration on behalf of the student after the Exam's Time; however a fee is required for the exam. The required fee is automatically paid by using the student's fee coupon.

  1. School confirms registration by viewing it on PASI (either through PASIprep's Student Profile or by integrated SIS through the Get Exam Mark service)

The scenario ends with the Student being registered for the Diploma Exam for the exam sitting from the school/writing center they wish to write in.

Alternate Scenario #3 – Student registers through Alberta Education

This scenario begins when the Student wishes to register through Alberta Education (either in-person or through mail) instead.

  1. Student goes through the Manually Register for Diploma Exam sub-process.

The scenario continues with Step 2 of the Primary Scenario #1.

Alternate Scenario #4 – Student registers online but fail to make a successful payment

This scenario continues after step 2 of the Primary Scenario #1, where the student failed to pay for the registration using EPS2.

  • As the student failed to make a valid payment (e.g. accidently closed the EPS2 payment window etc), the PASI EPS2 Payment Reconciliation has a Method 2 - Scheduled task that will attempt to reconcile the payment.
    • If the Status of the Payment Item is set to 'Payment Not Received' then PASI will send a message 1) to inform the student that the payment for their Diploma Exam Registration Request was unsuccessful for the selected courses and this registration request is now expired. They would need to create a new diploma exam registration request, if they wish to write the diploma exam for these courses.

The scenario ends with the student receiving a message and/or PED notification to inform them about the unsuccessful payment on their diploma Exam registration request.

1)
PED send_message API is used to send message to the student