This service is used to get Courses.
Namespace: PASI.ServiceContract
Assembly: PASI.ServiceContract (in PASI.ServiceContract.dll) Version: 9.25.26.0 (9.25.26.0)
Syntax
Parameters
- request
- Type: PASI.DataContract.V201204CourseRequest
Identifies the Courses to return
Return Value
Type: ListCourseResponseA list of Courses
Service Validations
The following codes can be returned from the service operation. This list also shows core alerts that could be generated as a result calling this service. These codes are in addition to the standard set of codes that can be returned defined as in the Approach to Error Reporting. Click the link for the details.
No additional errors for this service.Remarks
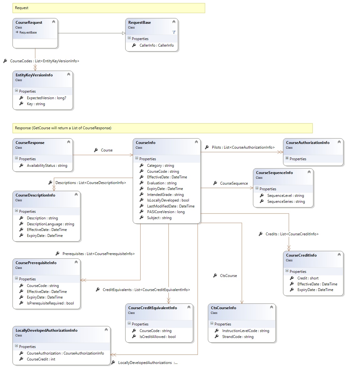
Request and Response Class Diagram

Request Fields
| Full Property Name | Type | Required | Other Attributes |
|---|---|---|---|
| CallerInfo | CallerInfo | Yes | |
| CallerInfo.ClientMessageID | String | Yes | Value must be no more than 50 characters Value must not have control characters, leading, trailing or multiple embedded spaces. Content must not match regular expression: ^\s|\s{2,}|\s$|[\x00-\x19]|[\x7F-\x9F]|[^\x00-\xFF] |
| CallerInfo.SentUtcTime | DateTime | Yes | |
| CallerInfo.Software | Software | Yes | |
| CallerInfo.Software.BuildNumber | String | Yes | Value must be no more than 30 characters Value must not have control characters, leading, trailing or multiple embedded spaces. Content must not match regular expression: ^\s|\s{2,}|\s$|[\x00-\x19]|[\x7F-\x9F]|[^\x00-\xFF] |
| CallerInfo.Software.Manufacturer | String | Yes | Value must be no more than 100 characters Value must not have control characters, leading, trailing or multiple embedded spaces. Content must not match regular expression: ^\s|\s{2,}|\s$|[\x00-\x19]|[\x7F-\x9F]|[^\x00-\xFF] |
| CallerInfo.Software.Product | String | Yes | Value must be no more than 100 characters Value must not have control characters, leading, trailing or multiple embedded spaces. Content must not match regular expression: ^\s|\s{2,}|\s$|[\x00-\x19]|[\x7F-\x9F]|[^\x00-\xFF] |
| CallerInfo.Software.Version | String | Yes | Value must be no more than 30 characters Value must not have control characters, leading, trailing or multiple embedded spaces. Content must not match regular expression: ^\s|\s{2,}|\s$|[\x00-\x19]|[\x7F-\x9F]|[^\x00-\xFF] |
| CallerInfo.User | User | Yes | |
| CallerInfo.User.IPAddress | String | Yes | Value must be no more than 50 characters Value must not have control characters, leading, trailing or multiple embedded spaces. Content must not match regular expression: ^\s|\s{2,}|\s$|[\x00-\x19]|[\x7F-\x9F]|[^\x00-\xFF] |
| CallerInfo.User.LocalID | String | Yes | Value must be no more than 50 characters Value must not have control characters, leading, trailing or multiple embedded spaces. Content must not match regular expression: ^\s|\s{2,}|\s$|[\x00-\x19]|[\x7F-\x9F]|[^\x00-\xFF] |
| CallerInfo.User.Name | String | Yes | Value must be no more than 100 characters Value must not have control characters, leading, trailing or multiple embedded spaces. Content must not match regular expression: ^\s|\s{2,}|\s$|[\x00-\x19]|[\x7F-\x9F]|[^\x00-\xFF] |
| CallerInfo.User.OrganizationCode | String | Yes | Value must be no more than 6 characters |
| CourseCodes | List<EntityKeyVersionInfo> | Yes | |
| CourseCodes.ExpectedVersion | Nullable`1 | No | |
| CourseCodes.Key | String | Yes |
Response Fields
See Also