Add Student Document

This screen allows a PASIprep user to add a new Student Document record to a student's record. In addition, a user can manage a student's identity metadata when uploading a identity type document.

This screen uses the PASIprep Add Item Template and utilizes the Submit Student Record Document (2019 End Point and Prior) service.

Secured By

The user must meet the student document data access rules and have the following permission to access this screen:

Header Elements

The header displays the standard student header information.

Identifier Subtitle As described in the Page Title Header guideline.
Student Status Badges See Student Status Badges for full details on the the status badges that can be displayed on a student record.

Cancel

As long as the user may access this page, they may access this action.

Processing for Cancel

* When selected, this action will result in the user being redirected to the screen they came from (consistent with the Navigation Guidelines) without a student document record being saved

Save

As long as the user may access this page, they may access this action.

Processing for Save

If the validation is successful, the new Student Document record will be saved using the Submit Student Record Document (2019 End Point and Prior) service.

The metadata for the document image is created as follows:

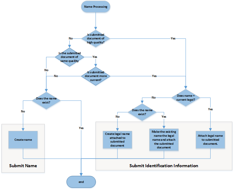
When up loading an identity type document, a Student Name will be updated/created as follows:

name_processing_f7004.vsdx

The “save” action includes calls to Submit Identification Information or Submit Name when a identity type document is uploaded.

If validation fails for either the Submit Identification Information or Submit Name service the following error message is displayed:

Message Type Error
Location As per guidelines - message_panel_for_errors_and_warnings
Message Text Unable to add Student Identity – Use the Student Identity Document screen from the Identity tab to complete your updates

Validation Rules

Student Document Information

The Student Document Information section of the screen allows a user to add details about the document. The screen adjusts, as needed, based on the document type selected to allow the user to enter mandatory values.

Data Fields

The following information is available in this section of the screen:

Field Description Field Format Data Access Rules (Optional)
Category TypeA list of all active Student Document Category types (the name values) that are associated with active Document Types currently.PASIprep Combobox / Dropdown with values sorted alphabetically, defaulting to “All”.N/A
Document TypeA list of the document names for all active (current date is within or equal to the Effective Start and End Dates of the document type) Document Types available for collection electronically on a student’s record. Where the Category Type has been selected, this list will only display document types that are related to the Category Type selectedPASIprep Combobox / Dropdown, with no default value selectedIf Ministry Restricted = Yes the document type will only display for Ministry users
Relevant?Allows the user to select either “Yes” or “No”. For example, a document could be marked as not relevant if a new version of the document exists2). The hint text “Should this document be used to make current decisions for this student?” displays to the user under the field.PASIprep Combobox / Dropdown with values of Yes/No, with no default valueN/A
Is this the only relevant document of this type for the student?Allows a user to identify if the document being added should be the ONLY Student Document for the Student and document type with Is Relevant = Yes. Where Yes is selected, the system will set all other not-deleted Student Documents of the same document type to Is Relevant = No for the student upon save3).PASIprep Combobox / Dropdown containing Yes & No with no default.N/A
Document LanguageContains a list of active Student Document Languages, sorted alphabetically.Autocomplete PASIprep Combobox / Dropdown

- defaults to English for ministry users (0.1) and for non-francophone schools

- defaults to French for francophone schools
N/A
Document TitleField displays as blank and optional and if the user enters no value, the system will default the title to the Document File Name upon save. Otherwise, the user entered value will be saved.Defaults to blankN/A
Document Digitized?This field is a Boolean flag value and therefore, the values Yes and No should be available to the user sorted alphabetically. The hint text “Was the document scanned from a hard copy?” displays under the field.“Yes”, “No”. No default value.N/A
School YearIf available to the user, this is a mandatory field.Standard school year listing, sorted by school year descending. Defaults to current school year.Field available when the document type's definition Is School Year Bound. If the field is not available for the document type, the field will display as “Not applicable for Document Type.”
Document DateIf available to the user, this is a mandatory field. Hint text “YYYY-MM-DD” is available to the user.Field accepts a date value with no default valueField available when the document type's definition requires a document type. If the field is not available for the document type, the field will display as “Not applicable for Document Type.”
Document Expiry DateIf available, this is a mandatory field. Hint text “YYYY-MM-DD” is available to the user.Field accepts a date value with no default valueField available when the document type's definition Requires a Document Expiry Date. If the field is not available for the document type, the field will display as “Not applicable for Document Type.”

Name Information

The Name Information section of the screen allows a user to add student identity information. The screen adjusts, as needed, based on the identity document type selected to allow the user to enter mandatory values.

This section will display when the following are all true:

Data Fields

The fields in the “Name Information” section is prepopulated with data from the Current Identity Name and Birth Date of the Student.
The following information is available in this section of the screen:

Field Description Field Format Data Access Rules (Optional)
Last NameStudent's legal last name.String N/A
First NameStudent's legal first name.String N/A
Middle NameStudent's legal middle name.String N/A
Name SuffixStudent's legal suffix.String N/A
Is Name ExactIdentifies if the name has been recorded exactly as provided by the student, or if the name was modified in order to be entered into PASI.PASIprep Combobox / Dropdown with values of Yes/No, with no default valueN/A
Birth DateThe student's date of birth as documented on an acceptable vital statistics document.Date N/A

Student Document Image Information

The Student Document Image Information section of the screen allows a user to add the document file and define the image information for the document. Once created, the Image information and document file cannot be adjusted.

Data Fields

The following information is available in this section of the screen:

Field Description Field Format Data Access Rules (Optional)
Text Searchable?Mandatory. This field is a Boolean flag value and therefore, the values Yes and No should be available to the user, sorted alphabetically.Select with Autocomplete. No default value.N/A
Linked to OrganizationMandatory field where the field is available. List of all organizations (Schools, Authorities) that the user has access to, sorted alphabetically.
Where the school users adds the record, capture the School.
Where the authority user adds the record, capture the Authority, but this value may be overridden by the user to be set to one of the schools within that Authority.
Select with Autocomplete.Field available when the document type's definition's Is Organization Bound = Yes. If the field is not available for the document type, the field will display as “Not applicable for Document Type.”

Document Upload Function

A document upload function is included to help the user to select the PDF document to be uploaded as part of the Student Document record creation.

Important to note:

  1. The PASIprep file upload component is shared among this screen and the Load Student Documents with Waybill and Load Student Documents without Waybill screens, In this feature, a validation message “A file selection is required.” is shown if the user clicks on Upload or Save button without first selecting a file.
  2. A client-side, maximum file size restriction has been applied to ensure that an individual document is 10 MB or less. Where a PDF is selected that exceeds this limit, an error message displays to the user: “Document Too Large. Please select a file 10240 kilobytes or smaller.”
  3. If the user selects a file that is 10MB or smaller but the file size exceeds the Maximum Image File Size then Rule 65014 - Document Too Large will be reported.

Drag Student Document here

This section of the page contains a drag and drop box that allows the user to drag and drop the PDF document to be added into PASIprep.

Select File

When selected, this action will take the user to their local drive location on the user’s computer to allow them to select the pdf file they would like to load.

Update History

  • Release 9.03 - Feature 10810 - Update
1)
NOTE: The Image is explicitly excluded from being captured in the Trace Audit Log
2)
Important: From a business perspective, student documents with IsRelevant = Y are the documents that users should look at first and are considered to be important for decision making about the student based on the current timeframe. In other words, if a student starts with a new school, the new school would want to look at the “relevant” documents for that student to plan for the student when they start. This indicator may change for a document/document type as time progresses.
3)
Please note that where the document type should only have 1 relevant document per student and the user adds more than 1 relevant documents, Rule 65010 - Too Many Relevant Documents will be raised for the student to highlight that there is more than one relevant document.